Задать свой вопрос
*более 50 000 пользователей получили ответ на «Решим всё»
Задача 48011
ПОМОГИТЕ ПОЖАЛУЙСТА ОЧЕНЬ СРОЧНО...
Условие
vk396216921
2020-04-23 06:14:32
ПОМОГИТЕ ПОЖАЛУЙСТА ОЧЕНЬ СРОЧНО НУЖНО
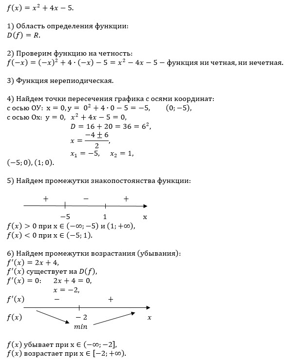
Исследовать функцию и построить ее график
1)f(x)=x2+4x–5
математика 10-11 класс
1220
Решение
u821511235
2020-04-23 10:13:46
★
Написать комментарий
Меню
Решим всё
Найти задачу
Категории
Статьи
Тесты
Архив задач
Присоединяйся в ВК