Задать свой вопрос   *более 50 000 пользователей получили ответ на «Решим всё»

Задача 480 На P - V диаграмме изображен цикл...

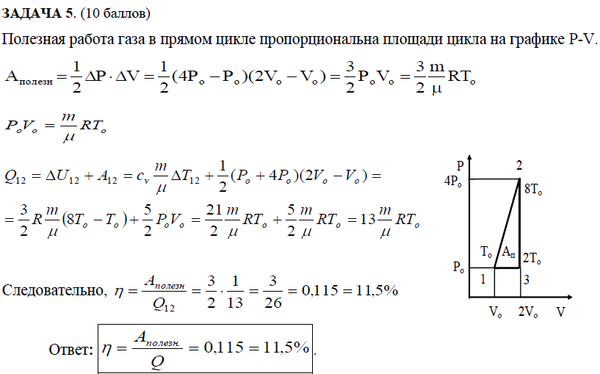
Условие

На P - V диаграмме изображен цикл 1-2-3-1, проводимый с одноатомным идеальным газом. Определите коэффициент полезного действия этого цикла

физика 10-11 класс 16670

Решение



Ответ: 11,5%

Написать комментарий

Меню

Присоединяйся в ВК