Задать свой вопрос
*более 50 000 пользователей получили ответ на «Решим всё»
Задача 47994
Помогите, пожалуйста, решить задачу по...
Условие
nifiganeznay
2020-04-22 19:41:02
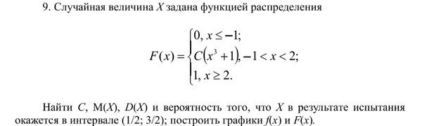
Помогите, пожалуйста, решить задачу по теории вероятности.
математика ВУЗ
499
О решение...
На нашем сайте такое бывает редко, но решение к данной задаче еще никто не написал.
Что Вы можете сделать?
Выставите данный вопрос вновь. Перейдите на
главную страницу
.
Найдите похожую задачу. Используйте
поиск
.
Написать комментарий
Меню
Решим всё
Найти задачу
Категории
Статьи
Тесты
Архив задач
Присоединяйся в ВК