Задать свой вопрос
*более 50 000 пользователей получили ответ на «Решим всё»
Задача 47905
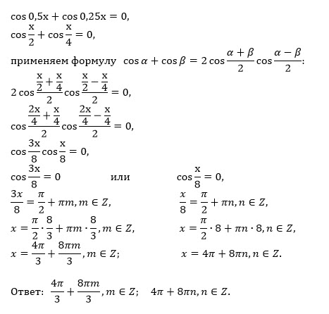
cos0,5x + cos0,25x = 0...
Условие
vk321157147
2020-04-22 11:05:45
cos0,5x + cos0,25x = 0
математика 10-11 класс
2187
Все решения
u821511235
2020-04-22 15:42:48
Написать комментарий
Меню
Решим всё
Найти задачу
Категории
Статьи
Тесты
Архив задач
Присоединяйся в ВК