Задать свой вопрос
*более 50 000 пользователей получили ответ на «Решим всё»
Задача 47904
...
Условие
vk321157147
2020-04-22 11:04:54
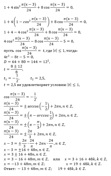
1+4sin^2 π(x-3)/24 + 8cos π(х-3)/24 = 0
математика 10-11 класс
1659
Все решения
u821511235
2020-04-22 16:00:33
Написать комментарий
Меню
Решим всё
Найти задачу
Категории
Статьи
Тесты
Архив задач
Присоединяйся в ВК