Задать свой вопрос   *более 50 000 пользователей получили ответ на «Решим всё»

Задача 47852 4. Решить задачу Коши: [m] \left\{ ...

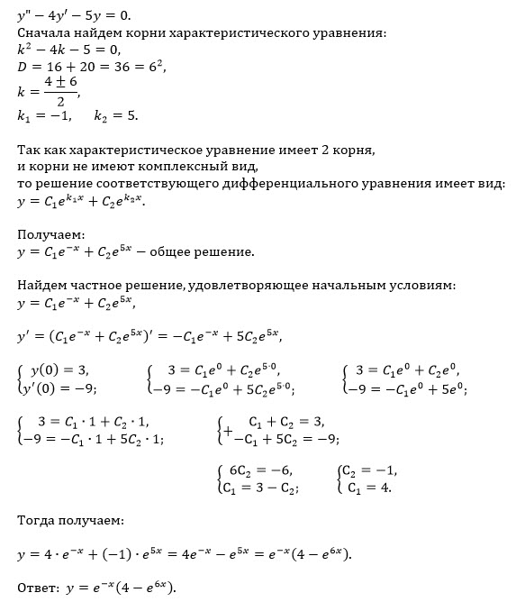
Условие

4. Решить задачу Коши:
[m] \left\{
\begin{array}{l}
y'' - 4y' - 5y = 0; \\
y = 3, y' = -9, при \,x = 0.
\end{array}
\right. [/m]

математика 10-11 класс 609

Решение

Написать комментарий

Меню

Присоединяйся в ВК