Задать свой вопрос   *более 50 000 пользователей получили ответ на «Решим всё»

Задача 477 С помощью системы из подвижного и...

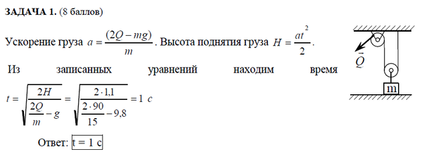
Условие

С помощью системы из подвижного и неподвижного блоков поднимают с поверхности земли груз массой m = 15 кг. За какое время груз достигнет высоты Н = 1,1 м, если вер?вку тянуть с постоянной силой Q = 90 Н? Массами вер?вки, блоков и трением в осях блоков пренебречь.

физика 10-11 класс 9389

Решение



Ответ: t = 1 c

Написать комментарий

Меню

Присоединяйся в ВК