Задать свой вопрос
*более 50 000 пользователей получили ответ на «Решим всё»
Задача 47680
...
Условие
vk224066339
2020-04-20 15:45:56
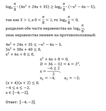
log3π/8 (4x^2 +24x +35) >= log3π/8 (-x^2 -6x -5)
предмет не задан
643
Решение
u821511235
2020-04-20 16:06:22
★
Написать комментарий
Меню
Решим всё
Найти задачу
Категории
Статьи
Тесты
Архив задач
Присоединяйся в ВК