Задать свой вопрос   *более 50 000 пользователей получили ответ на «Решим всё»

Задача 47604 ППОШУ , ПОЖАЛУЙСТА ПОМОГИТЕ РЕШИТЬ ОБЕ...

Условие

ППОШУ , ПОЖАЛУЙСТА ПОМОГИТЕ РЕШИТЬ ОБЕ ЗДАЧИ,С ПОДРОБНЫМ РЕШЕНИЕМ
1) Составьте уравнение сферы с центром в точке (1,3,-2) и проходящей через начало координат.
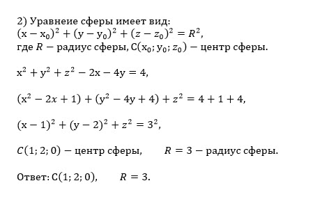
2) Приведите данное уравнение к стандартному виду уравнения сферы и найдите координаты ее центра и радиус:x^2+y^2+z^2-2x-4y=4

начерт 10-11 класс 2771

Решение

Написать комментарий

Меню

Присоединяйся в ВК