Задать свой вопрос   *более 50 000 пользователей получили ответ на «Решим всё»

Задача 47603 ...

Условие

Помогите решить обе задачи
1) Составьте уравнение сферы ,если В(2,2,0)-центр сферы,а радиус равен √3.
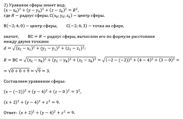
2) Напишите уравнение сферы с центром в точке В(-2,4,0), и проходящий через точку С(-2,4,3).

начерт 10-11 класс 12438

Решение

Написать комментарий

Меню

Присоединяйся в ВК