Задать свой вопрос   *более 50 000 пользователей получили ответ на «Решим всё»

Задача 47577 Запишите дифференциальную функцию...

Условие

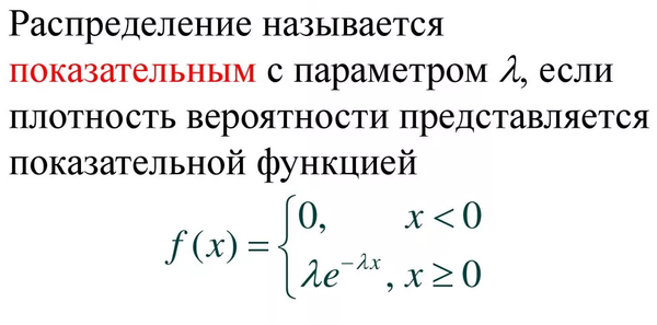
Запишите дифференциальную функцию показательного закона распределения.

математика ВУЗ 494

Все решения

Плотность вероятности и есть дифференциальная функция, а функция распределения - F(x)

F`(x)=f(x)

Написать комментарий

Меню

Присоединяйся в ВК