Задать свой вопрос   *более 50 000 пользователей получили ответ на «Решим всё»

Задача 47264 ПОМОГИТЕ ПОЖАЛУЙСТА Задание: для каждой...

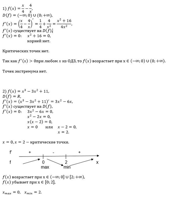
Условие

ПОМОГИТЕ ПОЖАЛУЙСТА
Задание: для каждой функции :
1)Найти критические точки
2) определить промежутки возрастания и убывания
3) определить точки экстремума
1.f(x)=x/4–4/x;
2.f(x)=x3–3x2+11

математика 10-11 класс 831

Решение

Написать комментарий

Меню

Присоединяйся в ВК