Задать свой вопрос   *более 50 000 пользователей получили ответ на «Решим всё»

Задача 47215 Вычислить длины дуг...

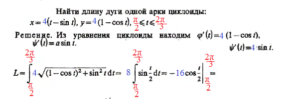
Условие

Вычислить длины дуг кривых

9.3.110.

[m]
\begin{cases}
x = 4(t - \sin t), \\
y = 4(1 - \cos t),
\end{cases}
[/m]

[m]\frac{\pi}{2} \le t \le \frac{2\pi}{3}.[/m]

математика ВУЗ 845

Все решения

Написать комментарий

Категория

Меню

Присоединяйся в ВК