Задать свой вопрос   *более 50 000 пользователей получили ответ на «Решим всё»

Задача 47141 При каком значении m векторы АВ(1;m;-1)...

Условие

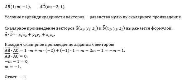
При каком значении m векторы АВ(1;m;-1) и АС(m;-2;1) будут перпендикулярными?
Варианты
-1
1
-2
0,5
2

начерт 10-11 класс 1027

Решение

Написать комментарий

Меню

Присоединяйся в ВК