Задать свой вопрос   *более 50 000 пользователей получили ответ на «Решим всё»

Задача 47140 Даны точки А(5;-8;-1), В(6;-8;-2),...

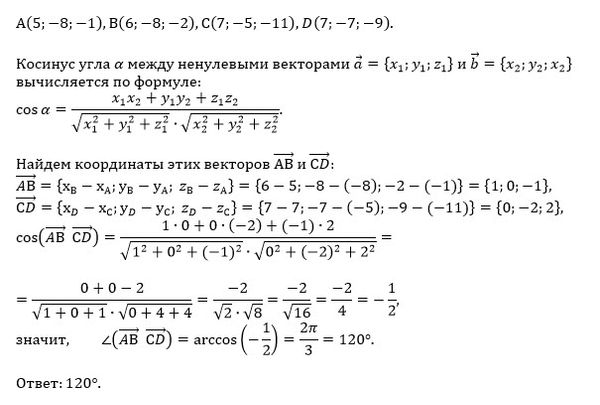
Условие

Даны точки А(5;-8;-1), В(6;-8;-2), С(7;-5;-11), Д(7;-7;-9).Найдите угол между векторами АВ и СД
Варианты ответов:120°,150°,30°,45°,60°.

начерт 10-11 класс 17371

Решение

Написать комментарий

Меню

Присоединяйся в ВК