Задать свой вопрос   *более 50 000 пользователей получили ответ на «Решим всё»

Задача 4710 Заказ на 110 деталей первый рабочий...

Условие

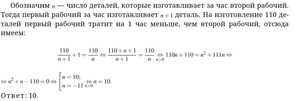
Заказ на 110 деталей первый рабочий выполняет на 1 час быстрее, чем второй. Сколько деталей в час делает второй рабочий, если известно, что первый за час делает на 1 деталь больше?

математика 10-11 класс 3066

Решение

Вопросы к решению (1)

Написать комментарий

Меню

Присоединяйся в ВК