Задать свой вопрос   *более 50 000 пользователей получили ответ на «Решим всё»

Задача 47015 ...

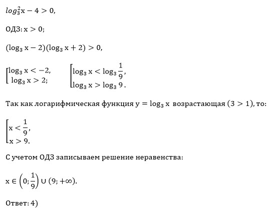
Условие

log^2_3*x−4>0

Ответ: x ∈ Один из вариантов [green]1)[/green] (9;+∞) [green]2)[/green](1/9;9) [green]3)[/green](0;9) [green]4)[/green] (0;1/9)∪(9;+∞)

математика 10-11 класс 530

Решение

Написать комментарий

Меню

Присоединяйся в ВК