Задать свой вопрос   *более 50 000 пользователей получили ответ на «Решим всё»

Задача 46973 Определи корни уравнения:...

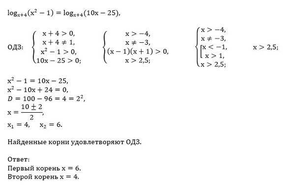
Условие

Определи корни уравнения: log_(x+4)(x^2-1) = log_(x+4)(10x-25).

Назови посторонний корень, если таковой имеется при решении.

математика 10-11 класс 538

Решение

Написать комментарий

Меню

Присоединяйся в ВК