Задать свой вопрос   *более 50 000 пользователей получили ответ на «Решим всё»

Задача 4685 В эксперименте установлено, что при...

Условие

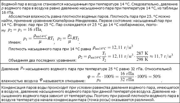
В эксперименте установлено, что при температуре воздуха в комнате 25 °С на стенке стакана с холодной водой начинается конденсация паров воды из воздуха, если снизить температуру стакана до 14 °С. По результатам этих экспериментов определите абсолютную и относительную влажность воздуха. Для решения задачи воспользуйтесь таблицей. Поясните, почему конденсация паров воды в воздухе может начинаться при различных значениях температуры. Давление и плотность насыщенного водяного пара при различной температуре показано в таблице:

физика 10-11 класс 9491

Решение



Ответ: В решение

Написать комментарий

Меню

Присоединяйся в ВК