Задать свой вопрос
*более 50 000 пользователей получили ответ на «Решим всё»
Задача 46457
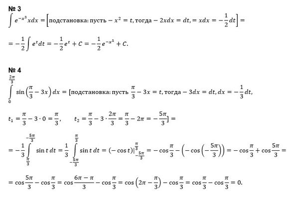
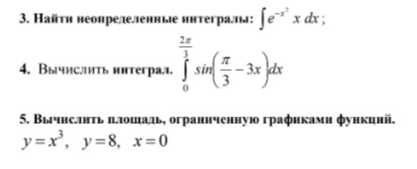
Помогите решить 3-е и 4-е ...
Условие
vk280770680
2020-04-09 06:29:13
Помогите решить 3-е и 4-е
предмет не задан
529
Решение
u821511235
2020-04-09 06:54:55
★
Написать комментарий
Меню
Решим всё
Найти задачу
Категории
Статьи
Тесты
Архив задач
Присоединяйся в ВК