Задать свой вопрос
*более 50 000 пользователей получили ответ на «Решим всё»
Задача 46425
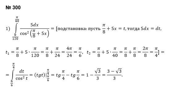
Пожалуйста помогите решить 1,2 задачи...
Условие
vk341360282
2020-04-08 17:10:51
Пожалуйста помогите решить 1,2 задачи под номером 300
математика 10-11 класс
463
Решение
u821511235
2020-04-08 19:41:57
★
Написать комментарий
Меню
Решим всё
Найти задачу
Категории
Статьи
Тесты
Архив задач
Присоединяйся в ВК