Задать свой вопрос
*более 50 000 пользователей получили ответ на «Решим всё»
Задача 46393
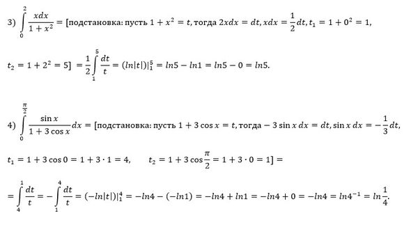
Помогите решить определенный интеграл 3...
Условие
vk226434676
2020-04-08 13:57:48
Помогите решить определенный интеграл 3 и 4
математика
769
Решение
u821511235
2020-04-08 15:01:14
★
Написать комментарий
Меню
Решим всё
Найти задачу
Категории
Статьи
Тесты
Архив задач
Присоединяйся в ВК