Задать свой вопрос
*более 50 000 пользователей получили ответ на «Решим всё»
Задача 46355
...
Условие
vk396216921
2020-04-08 06:16:46
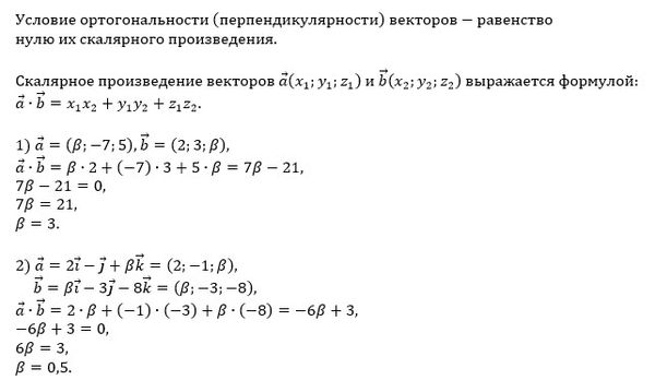
3.80. При каком значении β векторы a и b ортогональны:
начерт 10-11 класс
657
Решение
u821511235
2020-04-08 06:40:34
★
Написать комментарий
Меню
Решим всё
Найти задачу
Категории
Статьи
Тесты
Архив задач
Присоединяйся в ВК