Задать свой вопрос   *более 50 000 пользователей получили ответ на «Решим всё»

Задача 46354 ...

Условие

1)Найдите угол между векторами a и b если:
Вектор а=(0;-5;0),вектор b=(0,-√3,-1)
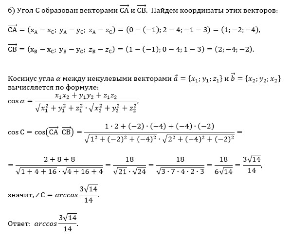
2)Даны точки A(0,2-1),B(1,0,1) ,и C(-1,4,3)В треугольнике ABC найдите:1) длину медианы AA1 2)cos угла C

начерт 10-11 класс 6300

Решение

Написать комментарий

Меню

Присоединяйся в ВК