(cм. рис.1)
Составляем уравнение прямой, проходящей через две точки
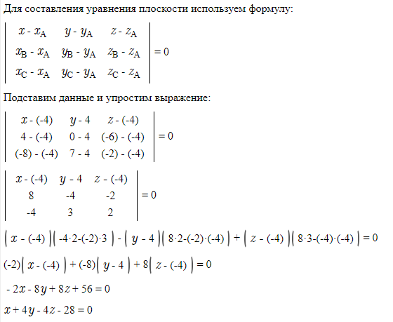
(cм. рис. 2)
Решаем систему уравнений:
{x+4y-4z-28=0
{x=-17t-22
{y=8t+12
{z=8t-2
Подставляем три последних в первое и находим t
-17t-22+4*(8t+12)-4*(8t-2)-28=0
t=6/17
x=-6-22=-28
y=(12*21)/17
z=12/17
О т в е т[b]. (-28; (12*21)/17; 12/17)[/b]