Задать свой вопрос   *более 50 000 пользователей получили ответ на «Решим всё»

Задача 46237 ...

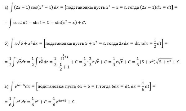
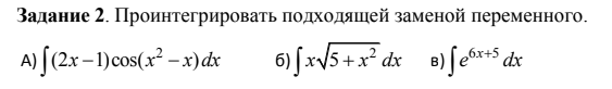
Условие

Задание 2. Проинтегрировать подходящей заменой переменного.

А) ∫ (2x-1)cos(x² - x) dx
Б) ∫ x√(5 + x²) dx
В) ∫ e^(6x + 5) dx

математика ВУЗ 541

Решение

Написать комментарий

Меню

Присоединяйся в ВК