Задать свой вопрос   *более 50 000 пользователей получили ответ на «Решим всё»

Задача 46231 Найдите все значения а, при каждом из...

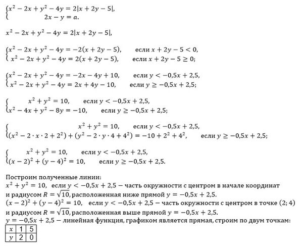
Условие

Найдите все значения а, при каждом из которых система уравнений имеет более двух решение
x^2-2x+y^2-4y=2|x+2y-5|
2x-y=a

математика 10-11 класс 11297

Все решения

Написать комментарий

Меню

Присоединяйся в ВК