Задать свой вопрос
*более 50 000 пользователей получили ответ на «Решим всё»
Задача 46200
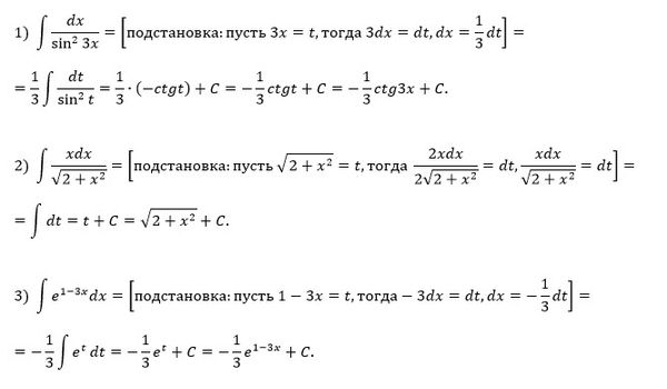
Помогите пожалуйста решить очень нужно...
Условие
vk44971277
2020-04-06 17:08:27
Помогите пожалуйста решить очень нужно
математика ВУЗ
531
Решение
u821511235
2020-04-06 17:33:41
★
Написать комментарий
Меню
Решим всё
Найти задачу
Категории
Статьи
Тесты
Архив задач
Присоединяйся в ВК