Задать свой вопрос
*более 50 000 пользователей получили ответ на «Решим всё»
Задача 46163
Найти косинус угла А треугольника ABC,...
Условие
meri
2020-04-06 13:56:03
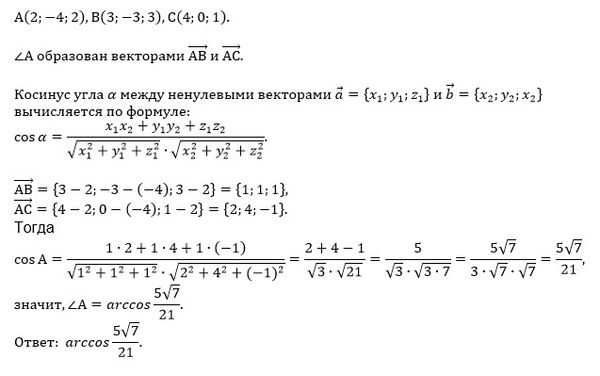
Найти косинус угла А треугольника ABC, если А (2; -4; 2), В (3;- 3; 3), С (4; 0; 1).
математика 10-11 класс
2198
Решение
u821511235
2020-04-06 21:20:38
★
Написать комментарий
Меню
Решим всё
Найти задачу
Категории
Статьи
Тесты
Архив задач
Присоединяйся в ВК