Задать свой вопрос   *более 50 000 пользователей получили ответ на «Решим всё»

Задача 46159 ...

Условие

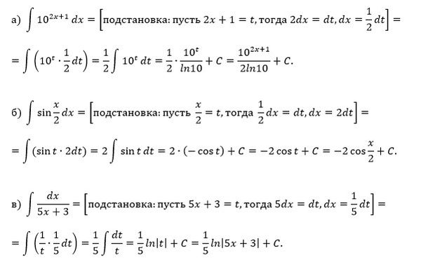
Задание 2. Проинтегрировать подходящей заменой переменного.

a) ∫10^(2x+1) dx
б) ∫ sin (x/2) dx
в) ∫ dx / (5x + 3)

предмет не задан 649

Решение

Написать комментарий

Меню

Присоединяйся в ВК