Задать свой вопрос   *более 50 000 пользователей получили ответ на «Решим всё»

Задача 45955 ...

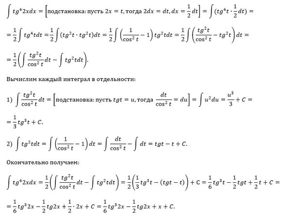
Условие

Найти интегралы:
∫ tg^4 × 2x × dx

математика ВУЗ 1435

Решение

Все решения

[m]tg^42x=tg^22x\cdot tg^22x=tg^22x\cdot (\frac{1}{cos^22x}-1)[/m]

[m]\int tg^42xdx=\int tg^22x\cdot (\frac{1}{cos^22x}-1)dx=\int tg^22x\cdot \frac{dx}{cos^22x}-\int tg^22xdx=[/m]

Так как [red] дифференциал [/red]
[m]d(tg2x)=\frac{(2x)`dx}{cos^22x}=\frac{2dx}{cos^22x}[/m], тогда
[m]\frac{dx}{cos^22x}=\frac{1}{2}d(tg2x)[/m]

Первый интеграл и второй интеграл табличные:
∫ u^( α )du
∫ du/cos^2u=tgu

[m]u=tg^2x[/m]
[m]du=\frac{2dx}{cos^22x}[/m]

[m]=\frac{1}{2}\int tg^42x\cdot \frac{2dx}{cos^22x}-\int (\frac{1}{cos^22x}-1)dx=[/m]

[m]=\frac{1}{2}\cdot \frac{tg^32x}{3}-\frac{1}{2}\cdot \int \frac{2dx}{cos^22x}+\int dx=[/m]

[m]=\frac{1}{6}tg^32x-\frac{1}{2}tg2x+x+C[/m]

Написать комментарий

Меню

Присоединяйся в ВК