Задать свой вопрос
*более 50 000 пользователей получили ответ на «Решим всё»
Задача 45916
помогите решить....
Условие
vk258448991
2020-04-03 15:22:21
помогите решить.
математика 10-11 класс
576
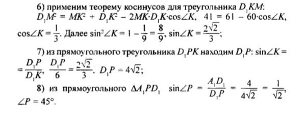
Решение
sova
2020-04-03 15:57:10
★
Я Опубликую, посмотрите, может то. Потом удалю
Написать комментарий
Меню
Решим всё
Найти задачу
Категории
Статьи
Тесты
Архив задач
Присоединяйся в ВК