Задать свой вопрос   *более 50 000 пользователей получили ответ на «Решим всё»

Задача 4587 Пусть f(n) – целое число, ближайшее к...

Условие

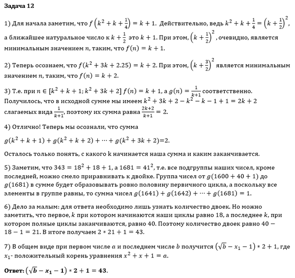
Пусть f(n) – целое число, ближайшее к числу sqrt(n). Обозначим g(n)=1/f(n). Найдите сумму g(211)+g(212)+g...+g(2025)

математика 10-11 класс 5072

Решение

Ответ 61. Легко заметить, что 30 первых корней ближе к 15, 32 следующих к 16 и т.д., т.е. будут складываться 30 двоек и 1 в конце. Доказать это можно, находя разности между
квадратами чисел 16,5 и 15,5; 17,5 и 16,5 и т.д. 2025=45^2, следовательно на последнем этапе будет слагаемых в 2 раза меньше

Все решения

Написать комментарий

Меню

Присоединяйся в ВК