Задать свой вопрос   *более 50 000 пользователей получили ответ на «Решим всё»

Задача 4583 Даны правильная треугольная призма...

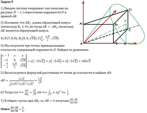
Условие

Даны правильная треугольная призма ABCA1B1C1 и конус, вершина которого лежит в точке A, а окружность основания проходит через точки B1 и C1. Известно, что точки В и С лежат на боковой поверхности конуса. Найдите угол между образующей конуса и его высотой, если AB=7, AB1=17. В ответ запишите квадрат тангенса найденного угла.

математика 10-11 класс 4461

Решение

Даны правильная треугольная призма и конус, вершина которого лежит в точке A, а окружность основания проходит через точки B1 и C1. Известно, что точки В и С лежат на боковой поверхности конуса. Найдите угол между образующей конуса и его высотой, если AB=5, AB1=7. В ответ запишите квадрат тангенса найденного угла.

Написать комментарий

Меню

Присоединяйся в ВК