Задать свой вопрос   *более 50 000 пользователей получили ответ на «Решим всё»

Задача 45829 Вычислить данные суммы C^2_n + 2C^3_n +...

Условие

Вычислить данные суммы C^2_n + 2C^3_n + 3C^4_n + ... + (n-1)C^n_n

математика ВУЗ 1347

Все решения

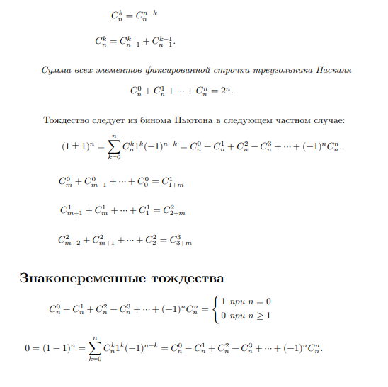
Надо ознакомиться с темой, свойства сочетаний, бином Ньютона. Уметь доказывать следующие тождества

Написать комментарий

Категория

Меню

Присоединяйся в ВК