Задать свой вопрос   *более 50 000 пользователей получили ответ на «Решим всё»

Задача 4578 Для каждого решения x, y, z системы...

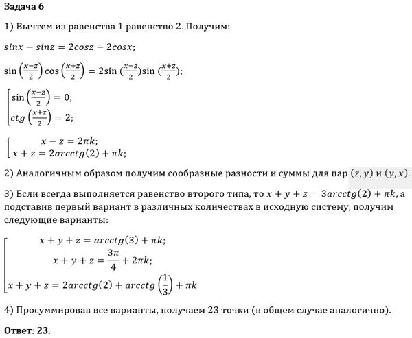
Условие

Для каждого решения x, y, z системы уравнений на числовой прямой покрашена точка x+y+z. Сколько покрашенных точек попадает в интервал (-5Pi/4; 13Pi/2)?

математика 10-11 класс 3371

Решение

Вопросы к решению (1)

Написать комментарий

Меню

Присоединяйся в ВК