Задать свой вопрос
*более 50 000 пользователей получили ответ на «Решим всё»
Задача 45747
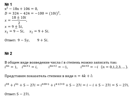
Помогите решить 1 и 2...
Условие
vk226434676
2020-04-01 12:41:50
Помогите решить 1 и 2
предмет не задан
675
Решение
u821511235
2020-04-01 13:57:01
★
Написать комментарий
Меню
Решим всё
Найти задачу
Категории
Статьи
Тесты
Архив задач
Присоединяйся в ВК