Задать свой вопрос
*более 50 000 пользователей получили ответ на «Решим всё»
Задача 45694
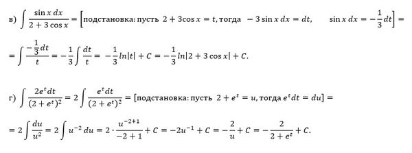
Помогите решить пожалуйста в) и г) ...
Условие
vk280770680
2020-03-31 14:01:30
Помогите решить пожалуйста в) и г)
предмет не задан
558
Решение
u821511235
2020-03-31 22:47:47
★
Написать комментарий
Меню
Решим всё
Найти задачу
Категории
Статьи
Тесты
Архив задач
Присоединяйся в ВК