Задать свой вопрос   *более 50 000 пользователей получили ответ на «Решим всё»

Задача 4551 Заряженный конденсатор подключили к...

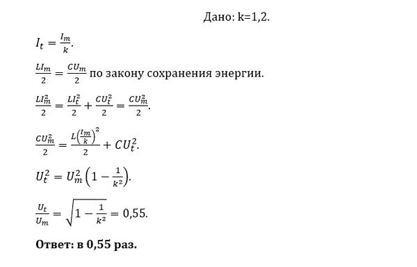
Условие

Заряженный конденсатор подключили к катушке индуктивности. В результате в цепи возникли незатухающие колебания. Во сколько раз напряжение на конденсаторе меньше максимального в момент, когда ток меньше максимального в 1,2 раза. (Ответ округлить до десятых.)

физика 10-11 класс 6989

Решение

Написать комментарий

Меню

Присоединяйся в ВК