Задать свой вопрос   *более 50 000 пользователей получили ответ на «Решим всё»

Задача 45502 В гору ехал автомобиль. В первую секунду...

Условие

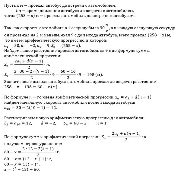
В гору ехал автомобиль. В первую секунду после достижения пункта A он проехал 30 м, а в каждую следующую секунду он проезжал на 2 м меньше, чем в предыдущую. Через 9 с после того, как автомобиль достиг пункта A, навстречу ему выехал автобус из пункта B, находящегося на расстоянии 258 м от пункта A. В первую секунду автобус проехал 2 м, а в каждую следующую секунду он проезжал на 1 м больше, чем в предыдущую. Какое расстояние в метрах проехал автобус до встречи с автомобилем? [ларин 11]

математика 10-11 класс 1732

Решение

Написать комментарий

Меню

Присоединяйся в ВК