Задать свой вопрос   *более 50 000 пользователей получили ответ на «Решим всё»

Задача 45420 Даны координаты двух точек A=(-36;-31) и...

Условие

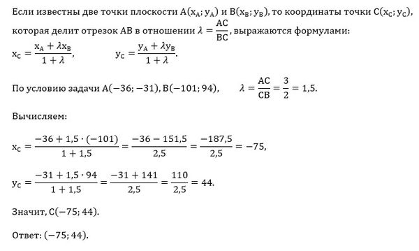
Даны координаты двух точек A=(-36;-31) и B=(-101;94).Найти координаты точки C, которая лежит на отрезке AB и делит его так, что |AC|:|CB|=3:2. Ответ запишите в виде "(12;-34)". Без пробелов.

математика ВУЗ 4840

Решение

Написать комментарий

Меню

Присоединяйся в ВК