Задать свой вопрос   *более 50 000 пользователей получили ответ на «Решим всё»

Задача 45384 ...

Условие

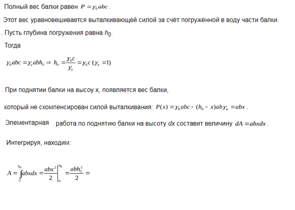
Дубовая прямоугольная балка плавает в воде. Ее размеры: a = 4 м, b = 2 м, с = 0,5 м; плотность γ = 0,8 кг/дм³. Вычислить работу, необходимую для извлечения ее из воды.

математика ВУЗ 699

Все решения

a=40 дм
b=20 дм
c=5 дм

A=40*20*(0,8*5)^2/2=6400 кг

Написать комментарий

Меню

Присоединяйся в ВК