Задать свой вопрос
*более 50 000 пользователей получили ответ на «Решим всё»
Задача 45280
Найти угол между векторами a и b, если...
Условие
brightestkitty
2020-03-24 10:32:07
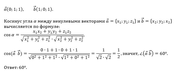
Найти угол между векторами a и b, если вектор a (0; 1; 1), вектор b (1; 0; 1).
математика
1790
Решение
u821511235
2020-03-24 10:57:04
★
Написать комментарий
Меню
Решим всё
Найти задачу
Категории
Статьи
Тесты
Архив задач
Присоединяйся в ВК