Задать свой вопрос
*более 50 000 пользователей получили ответ на «Решим всё»
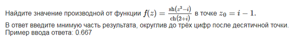
Задача 45155
ПОМОГИТЕ ПОЖАЛУЙСТА!!!!!!!!!!...
Условие
anzhela
2020-03-20 11:18:38
ПОМОГИТЕ ПОЖАЛУЙСТА!!!!!!!!!!
математика
558
О решение...
На нашем сайте такое бывает редко, но решение к данной задаче еще никто не написал.
Что Вы можете сделать?
Выставите данный вопрос вновь. Перейдите на
главную страницу
.
Найдите похожую задачу. Используйте
поиск
.
Написать комментарий
Меню
Решим всё
Найти задачу
Категории
Статьи
Тесты
Архив задач
Присоединяйся в ВК