Задать свой вопрос   *более 50 000 пользователей получили ответ на «Решим всё»

Задача 45064 1)Составьте уравнение касательной к...

Условие

1)Составьте уравнение касательной к графику функции y=f(x) в точке с абсциссой Х0
y=3x^2-2x-2,x0=-1
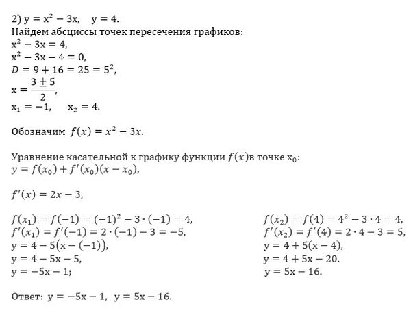
2) Напишите уравнение касательных к графику функции:
y=x^2-3x в точках графика функции с ординатой 4

математика 10-11 класс 36238

Решение

Написать комментарий

Меню

Присоединяйся в ВК