Задать свой вопрос
*более 50 000 пользователей получили ответ на «Решим всё»
Задача 45044
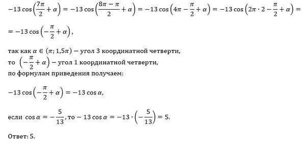
Найдите -13cos(7п/2+a) если cosa=-5/13 и...
Условие
vinipuj
2020-03-16 17:48:53
Найдите -13cos(7п/2+a) если cosa=-5/13 и a принадлежит (п; 1.5п)
математика 10-11 класс
3188
Все решения
u821511235
2020-03-16 22:44:49
Написать комментарий
Меню
Решим всё
Найти задачу
Категории
Статьи
Тесты
Архив задач
Присоединяйся в ВК