Задать свой вопрос
*более 50 000 пользователей получили ответ на «Решим всё»
Задача 45023
437 №1 Пожалуйста, помогите. Очень...
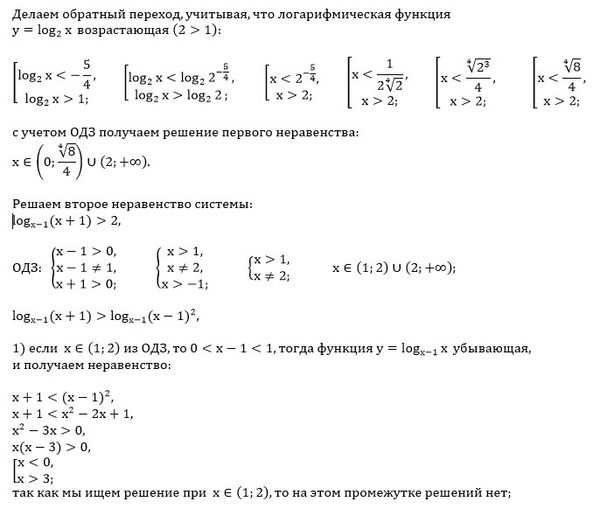
Условие
marynurova
2020-03-15 18:30:50
437 №1 Пожалуйста, помогите. Очень срочно
математика 10-11 класс
569
Решение
u821511235
2020-03-15 21:24:46
★
Написать комментарий
Меню
Решим всё
Найти задачу
Категории
Статьи
Тесты
Архив задач
Присоединяйся в ВК