Задать свой вопрос
*более 50 000 пользователей получили ответ на «Решим всё»
Задача 44924
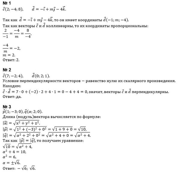
Помогите решить 1–2–3 ( тема Прямые и...
Условие
vk306899767
2020-03-11 07:46:02
Помогите решить 1–2–3 ( тема Прямые и векторы в пространстве )
математика ВУЗ
536
Решение
u821511235
2020-03-11 10:02:03
★
Написать комментарий
Меню
Решим всё
Найти задачу
Категории
Статьи
Тесты
Архив задач
Присоединяйся в ВК