Задать свой вопрос   *более 50 000 пользователей получили ответ на «Решим всё»

Задача 44916 найдите сумму первых 8 членов...

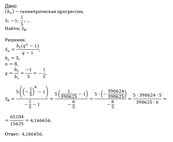
Условие

найдите сумму первых 8 членов геометрической прогрессии. 5, -1, 1\5...

математика 8-9 класс 1224

Все решения

q=b_(2)/b_(1)=-1/5

q=b_(3)/b_(2)=(1/5)/(-1)=-1/5

S_(8)=[m]\frac{b_{1}\cdot(1-q^{8})}{1-q}[/m]

S_(8)=[m]\frac{5\cdot(1-(-\frac{1}{5})^{8})}{1-(-\frac{1}{5})}[/m]

5^2=25
5^4=625
5^8=625*625=390625

S_(8)=[m]\frac{5\cdot(1-\frac{1}{390625})}{1+(\frac{1}{5})}[/m]=

=[m]\frac{5\cdot(\frac{390625-1)}{390625}}{\frac{6}{5}}[/m]=

=[m]\frac{390624}{6\cdot 15625}=\frac{65104}{15625}=4\frac{2604}{15625}=4,166656[/m]

Написать комментарий

Категория

Меню

Присоединяйся в ВК