Задать свой вопрос   *более 50 000 пользователей получили ответ на «Решим всё»

Задача 44899 ...

Условие

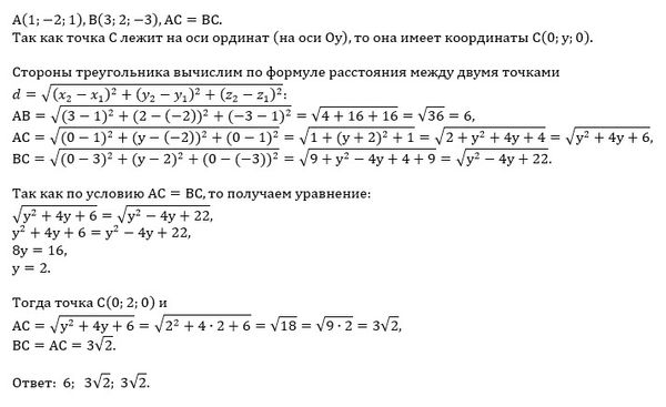
Дан равнобедренный треугольник ABC (AC = CB), где A(1; ‒2; 1), B(3; 2; ‒3).Точка C
лежит на оси ординат. Найдите стороны треугольника ABC.

начерт 10-11 класс 8170

Решение

Написать комментарий

Меню

Присоединяйся в ВК